Berkleley Lab
Berkeley Lab Operations
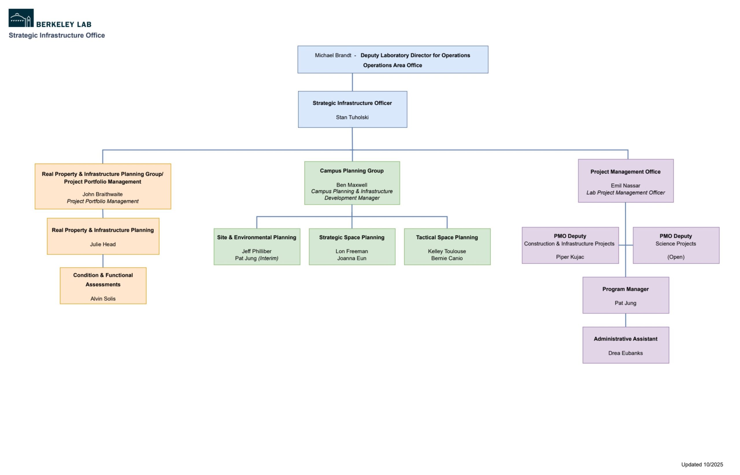
View the latest version of the SIO Org Chart.
Was this page useful?